fmk:receptanmodninger_fra_app
Receptanmodninger fra app
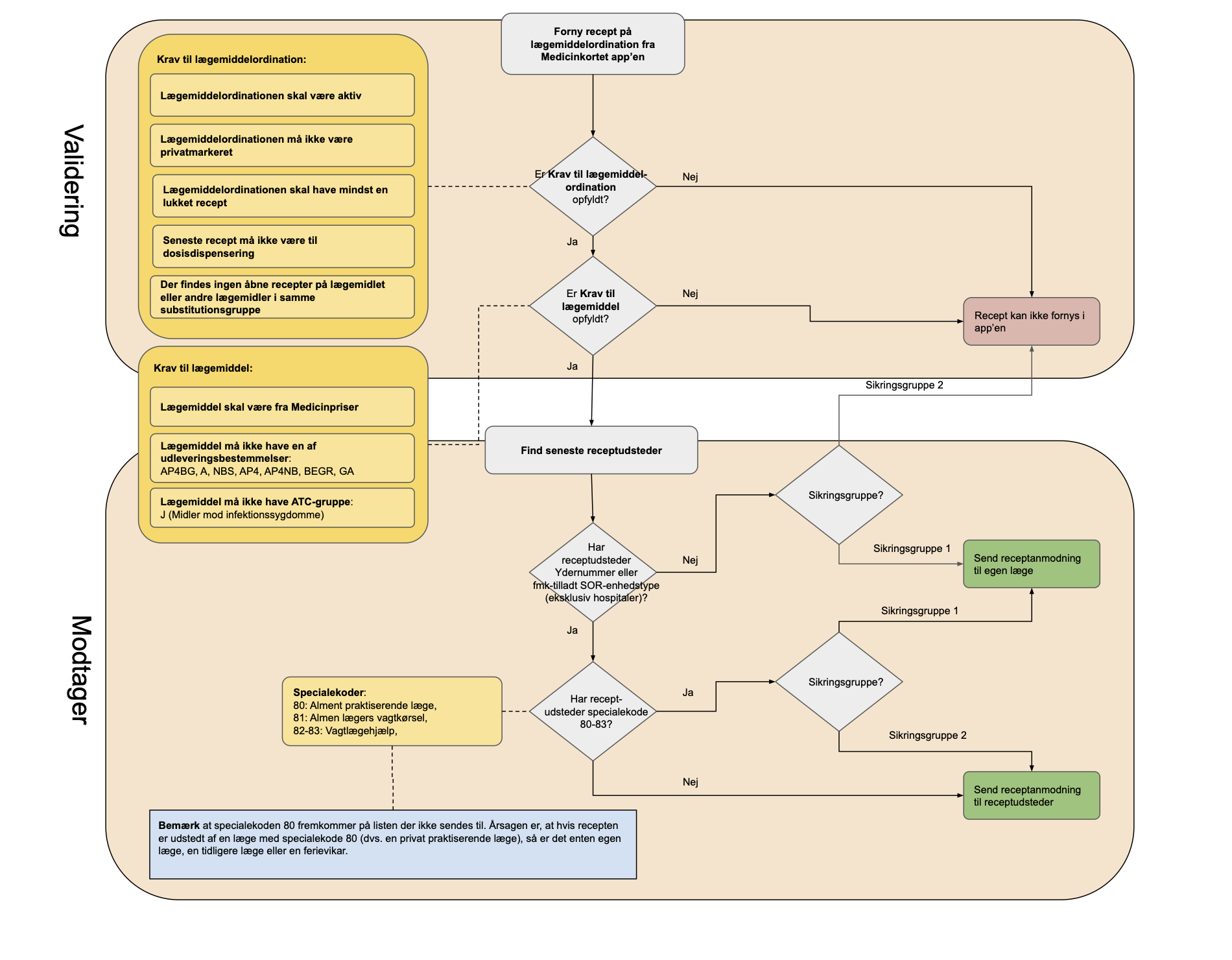
På denne side beskrives logikken omkring receptfornyelse via Medicinkortet appen. Denne logik er ofte genstand for spørgsmål, og der er et ønske om, at alle apps, der tilbyder receptfornyelse, overholder den. Receptfornyelse i appen består overordnet af følgende 2 trin:
- Validering: Dette trin tjekker om det er muligt at forny den specifikke medicin via appen.
- Modtager: Dette trin beregner, hvem der skal modtage anmodningen om receptfornyelse.
fmk/receptanmodninger_fra_app.txt · Last modified: by 127.0.0.1

