Table of Contents
Dosisdispenseringskort som PDF
Et pdf print af en patient's dosisdispenseringskort kan hentes gennem servicen Hent medicinkort som pdf, med den specielle type 'dosisdispenseringskort' eller 'borger dosisdispenseringskort'.
Borger dosisdispenseringskort / Ændringsloggen
Typen borger dosisdispenseringskort er lidt speciel, da denne type kan indeholde en ændringslog mellem 2 perioder. Der er ud over ændringsloggen ingen forskel mellem typerne borger dosisdispenseringskort & dosisdispenseringskort. borger dosisdispenseringskort og ændringsloggen blev indført som hjælp til borgeren og apoteks-personalet, til at skabe overblik over ændringer i borgerens dosisdispensering imellem 2 periode.
Ændringer er opdelt i 4 hændelser:
- Tilføjede ordinationer
- Fjernede ordinationer
- Substitution af lægemiddel
- Ændringer i dosering
Disse 4 grupper forekommer i den overstående rækkefælge på printet. Dog skal det pointeres at enhver af disse grupper kan være tom mellem periode, hvis dette er tilfældet skrives gruppen ikke på printet. Så i et tilfælde hvor der hverken er tilføjet eller fjernet ordinationer fra DD-kortet mellem de 2 perioder, så vil det først som optræder i ændringsloggen være Substitutioner.
Regler omkring visning af ændringsloggen
Der er nogle forudsætninger for at ændringsloggen kan vises for en given periode. Disse skal sikre mod at der printes en ændringslog som ikke forventet værende fyldestgørende på det tidspunkt den printet. Med dette menes at der ikke printes en ændringslog, mens der stadig forventes der kan se ændringer for den pågældende periode.
Regl 1: Krav om perioden er pakket færdig
For at indgå at ændringsloggen skaber forvirring, kræves det at den periode som man ønsker en ændringslog for er pakket færdig på det tidspunkt man henter ændringsloggen. Dvs at perioden skal have en af følgende status: Pakning afsluttet, Ekspederet eller Kasseres inden FMK forsøger at lave en ændringslog for perioden. Dette skal sikre at der ikke bliver printet en ændringslog mens perioden fx stadig er under planlægning, og der kunne ske yderligere ændringer inden den bliver pakket og kommer ud til borgeren.
Regl 2: Krav om en tidligere færdig pakket periode
For at kunne finde en ændring mellem perioder, kræver det at vi har en periode at sammenligne med. Derfor er det et krav for ændringsloggen at der findes en tidligere periode på samme DD-kort. Denne tidligere periode vælges ud fra at den tidligere periode er blevet pakket færdig, og derefter vælges den periode som har den højeste periode-startdato som stadig er mindre end den periode man ønsker ændringsloggen for. Bemærk at dette kan medfører at der vælge en akut-periode på samme kort
Regler omkring grupperne i ændringsloggen
I ændringsloggen er der som sagt 4 grupperinger at “ændringer” imellem perioderne, men for at tydeligøre hvad der menes med en specifik ændring, kommer der her nogle af de kriterier som FMK stiller for de enkelte grupperinger for at de visses i ændringsloggen.
Gruppe 1: Tilføjede ordinationer
Med tilføjede ordinationer menes der nye planlagte dispenseringer som er tilføjet til kortet siden den forrige periode blev sat klar til pakning. I denne gruppering kigges der ikke på status af doseringen, pakningen eller pausering. Dette betyder fx at hvis en ordination er tilføjet, men ikke doseres eller er pauseret en hel periode, så vil den stadig forekomme i ændringsloggen. Der kan her henvises til selv dosiskortet hvor doseringer/pauseringen vil være tydelig.
Gruppe 2: Fjernede ordinationer
Med fjernede ordinationer menes der planlagte dispenseringer som er fjernet fra kortet siden den forrige periode blev sat klar til pakning. I denne gruppering kigges der ikke på status af doseringen, pakningen eller pausering. Dette betyder fx at hvis en ordination faktisk ikke har været pakket grundet en pausering, vil det stadig forekomme af ændringsloggen hvis den er blevet fjernet mellem den forrige og den nye periode.
Bemærk: Hvis samme ordination både fjernes og herefter igen tilføjes til kortet mellem de 2 periode, vil dette fremgå i ændringsloggen som om ordinationen både er tilføjet og fjernet. Dette gøres fordi det for FMK menes som værende 2 forskellige planlagte dispenseringer, selv om det er på samme ordination.
Gruppe 3: Substituerede lægemidler
Substituerede lægemidler er for de planlagte dispenseringer som blev pakket i begge perioder, og hvor der er forskel på hvilket lægemiddel der blev pakket i de 2 perioder. Dette afgøres ved at se om der er forskel på det drug-id som endeligt blev valgt af pakkeapoteket at pakke i de 2 perioder. Hvis ikke pakkeapoteket laver substitution ved pakningen, vil det være den substitution som udleveringsapoteket har valgt som benyttes, har udleveringsapoteket ikke substitueret, vil der være lægemiddelordinationens lægemiddel som benyttes.
Gruppe 4: Doseringsændringer
Doseringsændringer er nok de mest indviklede af grupperingerne, da der sammenlignes på den daglige dosis som var tiltænkt den nye periode. Doseringsændringer bestemmes ud fra at kigge på den planlagte dispensering som den så ud vil det tidspunkt hvor begge perioder blev sat Klar til Pakning. Og så sammenlige den daglige dosis på alle dagende i den nye periode. Dette vil sige der sammenlignes ikke mellem 1. dag i den tidligere periode med 1. dag i den nye periode, det sammenlignes udelukkende de 2 doseringer på 1. dag i den nye periode.
Eksempler
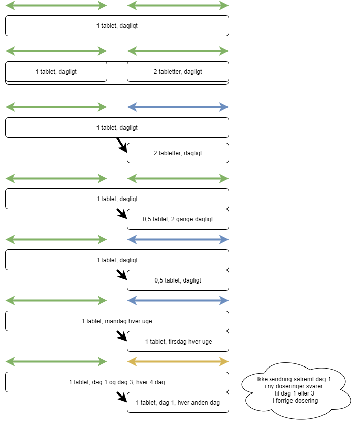
Herunder vises et billede med nogle ændringer, og om FMK vil kategorisere dem som værende doseringer-ændringer i forhold til ændringsloggen. Forklarelse af billeder følger efter.
En kort forklaring: De grønne, blå og gule pile angiver de 2 perioder som der sammenlignes på i forbindelse med ændringsloggen. Første pil er den forrige periode, den næste er den nye periode som ændringsloggen tilhører. Hvis denne pil har en anden farve end grøn, betyder det at der er en (mulig) ændring i den daglige dosering. Under hver sæt pille er en eller 2 kasser med en kort doserings-tekst som beskriver doseringen da forrige og nye periode blev sat klar til pakning. Hvis der kun er 1 box er der ikke blevet ændret i den planlagte dosering imellem de 2 perioder.
- Eksempel er der ikke ændret i doseringen mellem de 2 perioder, derfor har nye periode samme farve som forrige. Og denne planlagte dispensering komme ikke i ændringsloggen.
- Eksempel var der allerede planlagt inden forrige perioder sat klar til pakning, at der fra den nye periode skulle gives en anden doseringen. Og dette har ikke ændret sig inden den nye periode blev sat klar til pakning. Derfor ses dette ikke som en doseringsændring da den nye doseringen i perioden allerede var planlagt.
- Eksempel viser at der i forrige periode var planlagt 1 tablet dagligt i den nye periode, da den forrige blev pakket, men dette har ændret sig i mellemtiden, og den nye dosering har ikke samme daglige dosis som den forrige. Dette ses som en dosis-ændring og vil blive markeret i ændringsloggen.
- Eksempel viser det samme som forrige eksempel, her er der dog lavet en doserings-ændring som ikke giver en ændring i den daglige dosis. 0,5 tablet 2 gang dagligt, giver samme samlede dosis som 1 tablet 1 gang dagligt. Dette ses derfor ikke som en doserings-ændring, og vil ikke blive fremhævet i ændringsloggen.
- Eksempel viser at hvis man laver en lavere dosis, i steder for hævet som i eksempel 3, så ses dette også som en doserings-ændring, og vil blive fremhævet i ændringsloggen.
- Eksempel viser at selv om doseringen hen over en gentagelses-periode er den samme, hvis der skiftes hvilke dage den gives på, betegnes dette også som en doserings-ændring og vil blive fremhævet i ændringsloggen.
- Eksempel viser at hvis man sænker gentagelses-perioden for doseringen, men stadig rammer præcis de samme dage med den samme dosering som førhen, er dette ikke en ændring. Rammer der dog derimod andre dag, vil det ses som en dosis-ændring og vil komme i ændringsloggen. Dette eksempel viser specielt at der kigges på de specifikke dage, og ikke på om doseringen blive ens hvis de sammenlignes direkte.

